排序算法
排序算法(英语:Sorting algorithm)是一种能将一串资料依照特定排序方式排列的算法,排序后的资料即可放在有序数组。
排序 是指将一组数据(例如一个数组或列表)按照某种特定的顺序(升序或降序)重新排列的过程。
排序的依据通常是数据元素的某个关键码,比如数字的大小、字符串的字典序等。
排序是计算机科学中最基础、最核心的算法问题之一。无论是整理通讯录、分析考试成绩,还是数据库查询优化,排序算法都无处不在。理解不同的排序算法,不仅能帮助我们解决实际问题,更是深入理解算法设计与分析思想的绝佳途径。
排序算法的分类
排序算法可以从多个维度进行分类,最常见的分类方式是基于其时间复杂度和空间复杂度。
| 分类维度 | 类别 | 说明 | 典型算法 |
|---|---|---|---|
| 时间复杂度 | O(n²) 级 | 简单直观,但效率较低,适合小规模数据。 | 冒泡排序、选择排序、插入排序 |
| O(n log n) 级 | 效率较高,是处理大规模数据的首选。 | 快速排序、归并排序、堆排序 | |
| 空间复杂度 | 原地排序 | 排序过程中只使用常数级别的额外空间。 | 冒泡、选择、插入、希尔、堆排序、快速排序 |
| 非原地排序 | 排序过程中需要借助与数据规模相当的额外空间。 | 归并排序、计数排序、桶排序、基数排序 | |
| 稳定性 | 稳定排序 | 相等元素的相对顺序在排序后保持不变。 | 冒泡、插入、归并、计数、桶、基数排序 |
| 不稳定排序 | 相等元素的相对顺序在排序后可能改变。 | 选择、希尔、堆、快速排序 |
关键概念解释:
- 时间复杂度:衡量算法执行时间随数据量增长的趋势。
- 空间复杂度:衡量算法执行过程中所需额外存储空间的大小。
- 稳定性:对于值相等的元素,排序后它们的前后关系是否保持不变。这在多关键字排序时非常重要。
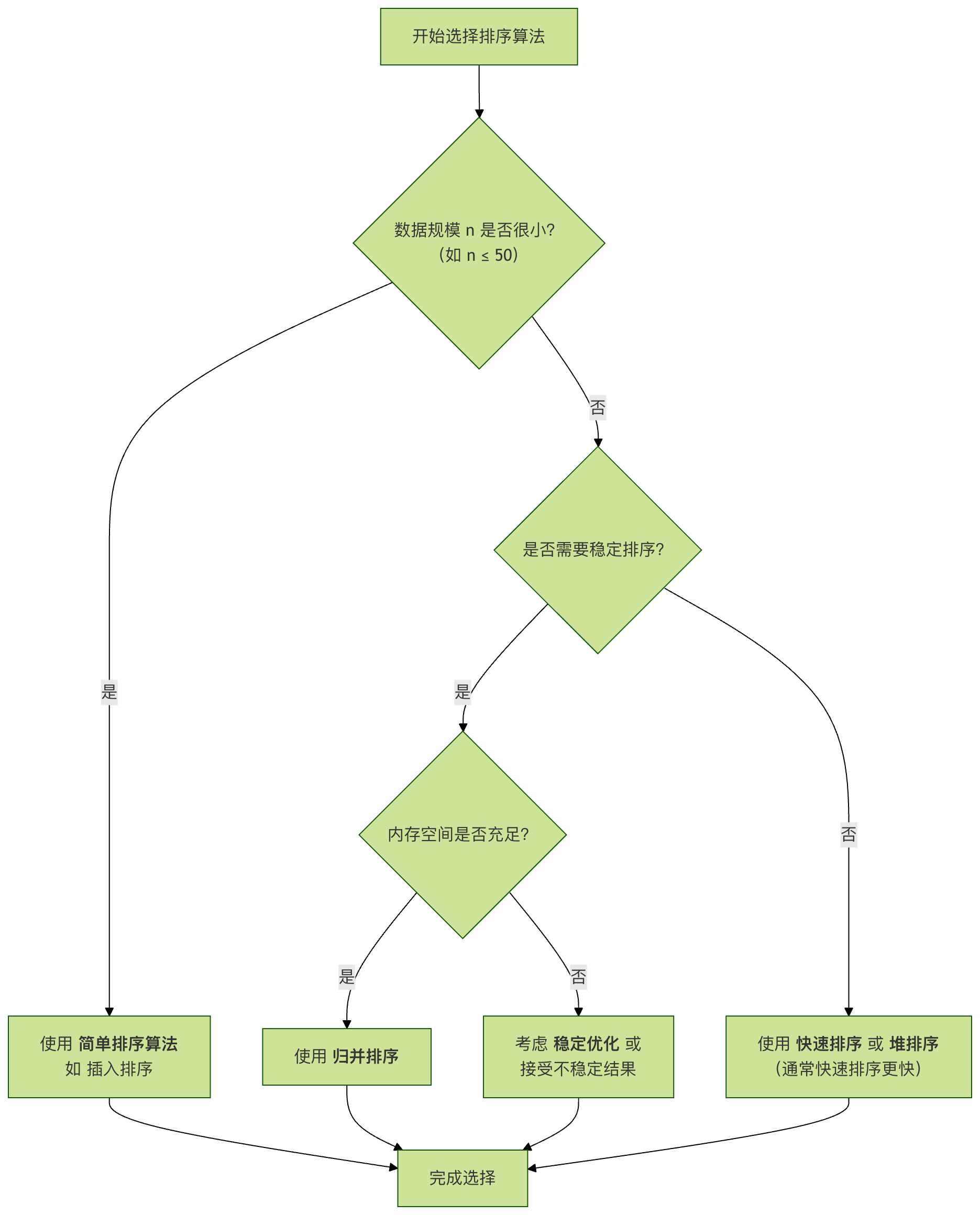
下面的流程图展示了如何根据不同的需求场景,在几种经典算法中做出初步选择:

O(n²) 级基础排序算法
这类算法思想简单,是理解排序逻辑的起点。
冒泡排序
核心思想:重复"遍历"待排序序列,一次比较两个相邻元素,如果它们的顺序错误就把它们交换过来。每一轮遍历都会将当前未排序部分的最大(或最小)元素冒泡到正确位置。
算法步骤:
- 比较相邻的元素。如果第一个比第二个大(升序),就交换它们两个。
- 对每一对相邻元素做同样的工作,从开始第一对到结尾的最后一对。这步做完后,最后的元素会是最大的数。
- 针对所有的元素重复以上的步骤,除了最后一个(因为每一轮都会确定一个最终元素)。
- 持续每次对越来越少的元素重复上面的步骤,直到没有任何一对数字需要比较。
代码实现:
实例
"""
冒泡排序 (升序)
:param arr: 待排序的列表
"""
n = len(arr)
# 外层循环控制需要进行的轮数 (n-1 轮)
for i in range(n - 1):
# 内层循环进行相邻元素的比较和交换
# 每轮结束后,最后 i+1 个元素已有序,所以比较范围是 0 到 n-1-i
for j in range(0, n - 1 - i):
if arr[j] > arr[j + 1]: # 如果前面的元素比后面大
# 交换两个元素的位置
arr[j], arr[j + 1] = arr[j + 1], arr[j]
return arr
# 测试数据
test_data = [64, 34, 25, 12, 22, 11, 90]
print("原始数组:", test_data)
sorted_data = bubble_sort(test_data.copy()) # 使用副本,避免修改原数据
print("冒泡排序后:", sorted_data)
输出:
原始数组: [64, 34, 25, 12, 22, 11, 90] 冒泡排序后: [11, 12, 22, 25, 34, 64, 90]
性能分析:
- 时间复杂度:最好情况 O(n)(已有序时,可通过优化实现),最坏和平均情况 O(n²)。
- 空间复杂度:O(1),是原地排序。
- 稳定性:稳定。
选择排序
核心思想:在未排序序列中找到最小(或最大)元素,存放到排序序列的起始位置,然后再从剩余未排序元素中继续寻找最小(大)元素,放到已排序序列的末尾。以此类推,直到所有元素均排序完毕。
算法步骤:
- 初始状态:整个序列为无序区。
- 第 i 轮(i 从 0 开始)排序时,当前无序区为
arr[i...n-1]。从该区中选出关键字最小的记录arr[min_index]。 - 将
arr[min_index]与无序区的第一个记录arr[i]交换。这样,arr[0...i]就形成了有序区。 - n-1 轮结束后,数组排序完成。
代码实现:
实例
"""
选择排序 (升序)
:param arr: 待排序的列表
"""
n = len(arr)
for i in range(n):
# 假设当前索引 i 的元素是最小的
min_index = i
# 在 i+1 到 n-1 的范围内寻找更小的元素
for j in range(i + 1, n):
if arr[j] < arr[min_index]:
min_index = j # 更新最小元素的索引
# 将找到的最小元素与位置 i 的元素交换
arr[i], arr[min_index] = arr[min_index], arr[i]
return arr
# 测试
test_data = [64, 25, 12, 22, 11]
print("原始数组:", test_data)
print("选择排序后:", selection_sort(test_data.copy()))
输出:
原始数组: [64, 25, 12, 22, 11] 选择排序后: [11, 12, 22, 25, 64]
性能分析:
- 时间复杂度:始终为 O(n²),因为无论数据是否有序,都需要进行完整的比较。
- 空间复杂度:O(1),原地排序。
- 稳定性:不稳定。例如序列
[5, 8, 5, 2, 9],第一轮会将第一个5和2交换,破坏了两个5原有的顺序。
插入排序
核心思想:通过构建有序序列,对于未排序数据,在已排序序列中从后向前扫描,找到相应位置并插入。这就像我们整理扑克牌一样。
算法步骤:
- 将第一个元素视为已排序序列。
- 取出下一个元素,在已经排序的元素序列中从后向前扫描。
- 如果该元素(已排序)大于新元素,将该元素移到下一位置。
- 重复步骤 3,直到找到已排序的元素小于或等于新元素的位置。
- 将新元素插入到该位置后。
- 重复步骤 2~5,直到所有元素处理完毕。
代码实现:
实例
"""
插入排序 (升序)
:param arr: 待排序的列表
"""
n = len(arr)
# 从第二个元素开始(索引1),因为第一个元素默认已排序
for i in range(1, n):
key = arr[i] # 当前待插入的元素
j = i - 1 # 已排序序列的最后一个元素的索引
# 从后向前扫描已排序序列,寻找 key 的插入位置
# 同时将大于 key 的元素向后移动一位
while j >= 0 and key < arr[j]:
arr[j + 1] = arr[j]
j -= 1
# 将 key 插入到找到的正确位置
arr[j + 1] = key
return arr
# 测试
test_data = [12, 11, 13, 5, 6]
print("原始数组:", test_data)
print("插入排序后:", insertion_sort(test_data.copy()))
输出:
原始数组: [12, 11, 13, 5, 6] 插入排序后: [5, 6, 11, 12, 13]
性能分析:
- 时间复杂度:最好情况 O(n)(已有序),最坏和平均情况 O(n²)。
- 空间复杂度:O(1),原地排序。
- 稳定性:稳定。
- 特点:对于小规模或基本有序的数据,插入排序非常高效。它是高级排序算法(如 Timsort)在小规模数据时切换使用的算法。
O(n log n) 级高效排序算法
当数据量变大时,O(n²) 的算法会变得非常慢。下面这些更高效的算法是工程实践中的主力。
快速排序
核心思想:分治法。选择一个基准元素,通过一趟排序将待排记录分隔成独立的两部分,其中一部分记录的关键字均比另一部分的关键字小,然后分别对这两部分记录继续进行排序,以达到整个序列有序。
算法步骤:
- 选择基准:从数列中挑出一个元素,称为"基准"。
- 分区操作:重新排列数列,所有比基准值小的元素摆放在基准前面,所有比基准值大的元素摆在基准后面(相同的数可以到任一边)。在这个分区退出之后,该基准就处于数列的中间位置。这个称为分区操作。
- 递归排序:递归地将小于基准值元素的子数列和大于基准值元素的子数列排序。
代码实现:
实例
"""
快速排序 (升序) - 主函数
"""
def _quick_sort(arr, low, high):
if low < high:
# pi 是分区索引,arr[pi] 现在在正确位置
pi = partition(arr, low, high)
# 递归排序分区前后的子数组
_quick_sort(arr, low, pi - 1)
_quick_sort(arr, pi + 1, high)
def partition(arr, low, high):
"""
分区函数,选择最后一个元素作为基准(pivot)
:return: 基准元素的最终正确位置索引
"""
pivot = arr[high] # 选择基准
i = low - 1 # 指向小于基准的子数组的末尾
for j in range(low, high):
# 如果当前元素小于或等于基准
if arr[j] <= pivot:
i += 1
arr[i], arr[j] = arr[j], arr[i] # 交换
# 将基准元素放到正确的位置(i+1)
arr[i + 1], arr[high] = arr[high], arr[i + 1]
return i + 1
_quick_sort(arr, 0, len(arr) - 1)
return arr
# 测试
test_data = [10, 80, 30, 90, 40, 50, 70]
print("原始数组:", test_data)
print("快速排序后:", quick_sort(test_data.copy()))
输出:
原始数组: [10, 80, 30, 90, 40, 50, 70] 快速排序后: [10, 30, 40, 50, 70, 80, 90]
性能分析:
- 时间复杂度:平均情况 O(n log n),最坏情况 O(n²)(当数组已有序或逆序,且基准选择不当时)。通过随机选择基准或"三数取中"法可以极大避免最坏情况。
- 空间复杂度:平均 O(log n)(递归调用栈),最坏 O(n)。
- 稳定性:不稳定。
归并排序
核心思想:分治法的典型应用。将已有序的子序列合并,得到完全有序的序列。即先使每个子序列有序,再使子序列段间有序。
算法步骤:
- 分解:将当前区间一分为二,即求分裂点
mid = (low + high)/2。 - 求解:递归地对两个子区间
arr[low...mid]和arr[mid+1...high]进行归并排序。递归的终止条件是子区间长度为1(认为一个元素自然有序)。 - 合并:将两个已排序的子区间合并为一个有序区间。
代码实现:
实例
"""
归并排序 (升序) - 主函数
"""
if len(arr) > 1:
mid = len(arr) // 2 # 找到中间点,分割数组
left_half = arr[:mid]
right_half = arr[mid:]
# 递归调用对左右两半进行排序
merge_sort(left_half)
merge_sort(right_half)
# 合并两个已排序的子数组
i = j = k = 0
# 比较左右子数组的元素,将较小的放入原数组
while i < len(left_half) and j < len(right_half):
if left_half[i] < right_half[j]:
arr[k] = left_half[i]
i += 1
else:
arr[k] = right_half[j]
j += 1
k += 1
# 检查是否有剩余元素(左半部分或右半部分)
while i < len(left_half):
arr[k] = left_half[i]
i += 1
k += 1
while j < len(right_half):
arr[k] = right_half[j]
j += 1
k += 1
return arr
# 测试
test_data = [38, 27, 43, 3, 9, 82, 10]
print("原始数组:", test_data)
print("归并排序后:", merge_sort(test_data.copy()))
输出:
原始数组: [38, 27, 43, 3, 9, 82, 10] 归并排序后: [3, 9, 10, 27, 38, 43, 82]
性能分析:
- 时间复杂度:最好、最坏、平均情况均为 O(n log n)。性能非常稳定。
- 空间复杂度:O(n),需要与原始数组等大的额外空间来合并。
- 稳定性:稳定。
堆排序
核心思想:利用堆这种数据结构所设计的一种排序算法。堆是一个近似完全二叉树的结构,并同时满足堆的性质:即父节点的值总是大于或等于(最大堆)或小于或等于(最小堆)任何子节点的值。
算法步骤:
- 构建最大堆:将待排序序列构造成一个最大堆。此时,整个序列的最大值就是堆顶的根节点。
- 交换堆顶与末尾元素:将堆顶元素(最大值)与末尾元素交换,此时末尾元素为最大值。
- 调整堆结构:将剩余
n-1个元素重新构造成一个最大堆,这样会得到次大值。将其与新末尾(n-1位置)交换。 - 重复执行 步骤 2 和 3,直到堆的大小为 1,排序完成。
代码实现:
实例
"""
堆排序 (升序) - 使用最大堆
"""
n = len(arr)
# 步骤1:构建最大堆。从最后一个非叶子节点开始向上调整
# 最后一个非叶子节点的索引 = n//2 - 1
for i in range(n // 2 - 1, -1, -1):
heapify(arr, n, i)
# 步骤2 & 3:逐个提取堆顶元素(最大值)并调整堆
for i in range(n - 1, 0, -1):
# 将当前堆顶(最大值)与末尾元素交换
arr[i], arr[0] = arr[0], arr[i]
# 调整剩余元素,使其重新成为最大堆,堆大小变为 i
heapify(arr, i, 0)
return arr
def heapify(arr, n, i):
"""
调整以 i 为根的子树,使其成为最大堆
:param arr: 堆数组
:param n: 堆的当前大小
:param i: 当前根节点的索引
"""
largest = i # 初始化最大值为根
left = 2 * i + 1 # 左子节点索引
right = 2 * i + 2 # 右子节点索引
# 如果左子节点存在且大于根
if left < n and arr[left] > arr[largest]:
largest = left
# 如果右子节点存在且大于当前最大值
if right < n and arr[right] > arr[largest]:
largest = right
# 如果最大值不是根,则交换并递归调整被破坏的子堆
if largest != i:
arr[i], arr[largest] = arr[largest], arr[i]
heapify(arr, n, largest)
# 测试
test_data = [4, 10, 3, 5, 1]
print("原始数组:", test_data)
print("堆排序后:", heap_sort(test_data.copy()))
输出:
原始数组: [4, 10, 3, 5, 1] 堆排序后: [1, 3, 4, 5, 10]
性能分析:
- 时间复杂度:最好、最坏、平均情况均为 O(n log n)。
- 空间复杂度:O(1),原地排序。
- 稳定性:不稳定。
算法性能对比总结
为了更直观地比较上述算法的特性,我们将其汇总如下表:
| 算法 | 平均时间复杂度 | 最坏时间复杂度 | 空间复杂度 | 稳定性 | 主要特点 |
|---|---|---|---|---|---|
| 冒泡排序 | O(n²) | O(n²) | O(1) | 稳定 | 简单,效率低,适合教学。 |
| 选择排序 | O(n²) | O(n²) | O(1) | 不稳定 | 交换次数少,但比较次数固定多。 |
| 插入排序 | O(n²) | O(n²) | O(1) | 稳定 | 对小规模或基本有序数据高效。 |
| 快速排序 | O(n log n) | O(n²) | O(log n) | 不稳定 | 平均性能最好,是应用最广的排序算法。 |
| 归并排序 | O(n log n) | O(n log n) | O(n) | 稳定 | 性能稳定,但需要额外空间。常用于外部排序。 |
| 堆排序 | O(n log n) | O(n log n) | O(1) | 不稳定 | 原地排序且最坏情况也是 O(n log n)。 |
实践练习
理论学习之后,动手实践是巩固知识的最佳方式。
练习 1:算法选择与实现
给定以下场景,你会选择哪种排序算法?并简要说明理由。
- 对一个包含 10 个数字的数组进行排序。
- 对一个包含 100 万个学生对象的链表按学号排序,要求稳定。
- 在一个内存有限的嵌入式系统中,对一个大型数组进行排序。
- 需要实时获取数据流中前 K 个最大元素。
参考答案思路:
- 插入排序。数据规模小,插入排序简单且对近乎有序数据友好,常数因子小。
- 归并排序。数据规模大,要求稳定排序,且链表结构使得归并排序的合并操作可以在 O(1) 空间内完成(修改指针即可)。
- 堆排序。内存有限,需要原地排序,且堆排序在最坏情况下也能保证 O(n log n) 的性能。
- 维护一个大小为 K 的最小堆。遍历数据流,用堆来维护当前最大的 K 个元素。这不是完整的排序,但利用了堆的特性。
练习 2:代码调试与优化
下面的冒泡排序有一个小 bug 和一处可优化的地方,请找出并修复。
实例
n = len(arr)
for i in range(n):
for j in range(n - 1):
if arr[j] > arr[j]:
arr[j], arr[j+1] = arr[j+1], arr[j]
return arr
提示:
- 比较条件
arr[j] > arr[j]永远为假。 - 内层循环的边界可以优化,因为每轮过后,末尾的元素已经有序。
练习 3:动手实现
尝试自己从头实现快速排序,并思考:
- 如果基准
pivot总是选择第一个元素,对已排序的数组排序会怎样? - 如何修改
partition函数,使其变为"三路快排",能更高效地处理大量重复元素的数组?
点我分享笔记